Calle Potosí Esq. Calle Colón No 427 Edif. Nava Piso 2 Of. 3 La Paz, Bolivia
+59176205710
ó
+59165170790
info@indigobolivia.com.bo
Necesitas mas Información?
Inicio
Nosotros
Nuestros Servicios
Calibración y Configuración Computadores
Laboratorio de Calibración
Pruebas no Destructivas
Proyectos de Gas Natural
Mantenimiento
Sistemas de distribución de Fluidos
Proyectos Realizados
Contactanos
Contactanos
Inicio
Contactanos
Permitenos saber en que te podemos ayudar
Escríbanos y hablemos
Números de Contacto
+591 76205710
+591 65170790
Alguna pregunta? Nuestro Correo Electrónico
info@indigobolivia.com.bo
Calle Obispo Cardenas. Nro. 1535, La Paz, BOLIVIA
Necesitas ayuda?
¡No dude en ponerse en contacto con INDIGO BOLIVIA!
Nuestra amplia cartera de productos nos permite ser considerados como su único punto de contacto.
Necesitas mas información?
Contactanos para obtener mas información.
Enviar Mensaje
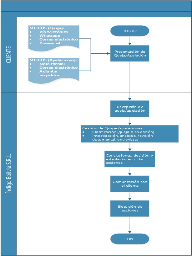
Tiene aguna queja o apelación?
Este es nuestro procedimiento.